http://www.kocw.net/home/cview.do?cid=d87b1823aee4cf64
AI를 위한 기초수학
이 강좌에서는 대학에서 다루는 미분적분학 관련 교과목을 전공하는데 필요한 기초적인 수학적 지식과 그 응용에 대해 알아본다. 특히 AI수학, 미분적분학과벡터해석(1), 미분적분학과벡터해석(
www.kocw.net
함수란?
모든 x에 오직 하나의 y를 대응시키는 규칙.
f:A -> B. y = f((x))

x값들은 모두 매핑 필요.
선택된 y값들은 치역.
함수의 그래프
$f(x)=3x+1$

정의역 {x | x∈R}
치역 {y | y∈R}
$g(x) = \sqrt{3x+1}$

정의역 {x | x≥1}
치역 {y | y≥0}
import numpy as np
import matplotlib.pyplot as plt
# f(x)=3x+1
x=np.linspace(-5,5,1001)
fx=3*x+1
plt.plot(x,fx)
plt.show()
# g(x)=sqrt(x-1)
x=np.linspace(1,10,901)
gx=np.sqrt(x-1)
plt.plot(x,gx)
plt.show()
그래프를 그리기 전 미리 정의역과 치역을 생각해볼 수도 있지만, 그래프를 그리고 파악하는게 더 직관적이기도 하다.
함수의 연산
$h(x) = f(x)+g(x)$
+ - x %
f((x)) 정의역 : 모든 실수, g((x)) 정의역 : x≥0 라면
h((x)) 의 정의역은 x≥0. 즉 교집합 영역만 h((x))의 정의역이 된다.
물론 %연산의 경우, g((x))가 0일때는 제외여야한다.
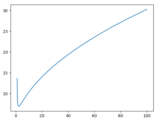
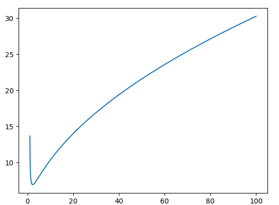
$ {f\over g}(x) = {3x+1\over \sqrt{x-1}} $ ((1,∞))

# f(x)=3x+1, g(x)=sqrt(x-1), f/g(x) 구하기
x=np.linspace(1,100,1001)
hx=(3*x+1)/np.sqrt(x-1)
plt.plot(x,hx)
plt.show()
함수의 평행이동
점의 평행이동
((1, 1)) -> ((1+a, 1+b))
함수의 평행이동
y -b = f((x-a))
함수의 대칭이동

x축에 대해 대칭이동 -y=f((x))
y축에 대해 대칭이동 y=f((-x))
원점에 대해 대칭이동 -y=f((-x))
확인문제
1. 1,4번
2. ((a)) {x | x=\= +-2 인 R}
((b)) 5-$\sqrt{2x}$ >=0 && $\sqrt{2x}$ >= 0
0<= $\sqrt{2x}$ <= 5
0<= 2x <= 25
0 <= x <= 25/2
3.


import numpy as np
import matplotlib.pyplot as plt
x=np.linspace(-3,3,501)
fx=-(1/2)*x+1
plt.plot(x,fx)
plt.title("f(x) = -(1/2)*x+1")
plt.show()
x=np.linspace(-3,3,501)
gx=1/x
plt.plot(x,gx)
plt.title("g(x) = 1/x")
plt.show()
4.
f+g= x^3+3x^2-3
{x|x ∈ R}
f-g=x^3-x^2+3
{x|x ∈ R}
fg=((2x^2-3))^3 + ((2x^2-3))^2
{x|x ∈ R}
f/g=x^3+x^2 / 2x^2 -3
{x|x $x \neq \sqrt{\frac{3}{2}} $}
2x^2 -3 =\= 0
2x^2 =\= 3
x^2 =\= 3/2
$x \neq \sqrt{\frac{3}{2}} $
5. ((a)) y= -x^2 + 4x -4
((b)) $y=\sqrt{2x+3}$


번외.
곱셈공식


https://m.blog.naver.com/1000baba/223396185069
[고1수학] 곱셈공식 외우기
고1수학을 배우면서 수학공식이 엄청나게 많이 나온다는 느낌을 받는 학생들이 있을 것이다. 공식이 많다보...
blog.naver.com
'CS & Math > Mathematics' 카테고리의 다른 글
| [수학][미적분학] 1.3 역함수 (1) | 2025.06.09 |
|---|---|
| [수학][미적분학] 1.2 합성함수 (0) | 2025.05.27 |
| [수학] 0. 일차, 이차 방정식 (0) | 2025.05.19 |
| [수학] 0. 실수 집합과 연산 (0) | 2025.05.12 |
| [수학] 0. 수집합과 연산 (0) | 2025.05.08 |