http://www.kocw.net/home/cview.do?lid=40db66b5a826cb9b
AI를 위한 기초수학
이 강좌에서는 대학에서 다루는 미분적분학 관련 교과목을 전공하는데 필요한 기초적인 수학적 지식과 그 응용에 대해 알아본다. 특히 AI수학, 미분적분학과벡터해석(1), 미분적분학과벡터해석(
www.kocw.net
1. 삼각함수의 정의
삼각함수의 특수각

삼각함수와의 상호관계

csc = cosecant 코시컨트
sec = secant 시컨트
2. 사인, 코사인 함수


주기함수 periodic func.
$ sin\theta, cos\theta $ 함수는 $ 2 \pi$ 의 주기를 갖는다.
사인 함수의 경우 원점대칭, 코사인함수의 경우 y축 대칭임을 알 수 있다.
예제
a. 주기 : π, 치역 : {y| -1 <= y <= 1}

b. 주기 : 2π, 치역 : {y| -2 <= y <= 4}

import numpy as np
import matplotlib.pyplot as plt
x = np.linspace(-1, np.pi-1, 501)
y = np.sin(2*(x+1))
plt.plot(x, y)
plt.show()
x= np.linspace(0, 3*np.pi, 501)
y = -3*np.cos(x) + 1
plt.plot(x, y)
plt.show()
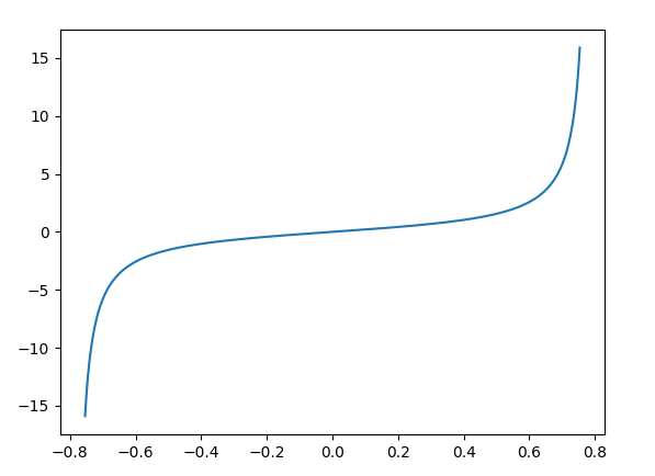
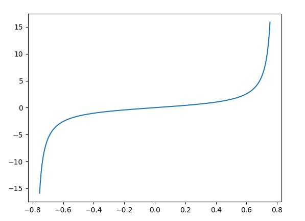
3. 탄젠트 함수

탄젠트함수 주기는 π. 원점 대칭.
예제
주기 : π/2

import numpy as np
import matplotlib.pyplot as plt
x = np.linspace(-0.25*np.pi, 0.25*np.pi, 501)
y = np.tan(2*(x-0.5*np.pi))
plt.plot(x[10:491], y[10:491])
# 무한대를 피하기 위해 처음 10개, 마지막 10개를 제외
plt.show()
4. 값 변환 공식
sin (( π/2 + θ)) = cos θ
sin (( π + θ)) = -sin θ
sin (( 3π/2 + θ)) = cos θ
sin ((2π + θ)) = sin θ
test
sin (( π/2 - θ)) = cos θ
cos (( 3π/2 - θ)) = -sin θ
cos (( 3π/2 + θ)) = sin θ
cos (( π - θ)) = - cos θ

부호는 계산전 사인, 코사인기준으로 해당 각도가 어디에 위치해있는지 따라 결정.
사인, 코사인 변환 기준은 π, 2π, 3π 등 일때.
확인문제
1. false 주기는 π/2
2.
a. 3π/4
b. 120도
3. sin θ = $ - \frac{2\sqrt2}{3} $ tan θ =$ - 2\sqrt2$
4. sinθcosθ = -3/8
5.
a. 주기 : 2 π 치역 [0, 2]
b. 주기 : π/2, 치역((∞, ∞))
https://blog.naver.com/passionvirus/80107165662
[수학] 삼각 함수 공식
(삼각 함수의 파형) (삼각 함수의 특수각) &nbs...
blog.naver.com
'CS & Math > Mathematics' 카테고리의 다른 글
| [수학][미적분학] 2.4 연습문제, 프로그래밍 실습 (1) | 2025.07.01 |
|---|---|
| [수학][미적분학] 2.3.3 역삼각함수 (1) | 2025.06.27 |
| [수학][미적분학] 2.3.1 삼각비 (0) | 2025.06.20 |
| [수학][미적분학] 2.2.2 로그함수 (1) | 2025.06.19 |
| [수학][미적분학] 2.2.1 지수함수 (0) | 2025.06.13 |