wintertreey 님의 블로그
3.3 함수의 극한 본문
http://www.kocw.net/home/cview.do?lid=570a928287660abb
AI를 위한 기초수학
이 강좌에서는 대학에서 다루는 미분적분학 관련 교과목을 전공하는데 필요한 기초적인 수학적 지식과 그 응용에 대해 알아본다. 특히 AI수학, 미분적분학과벡터해석(1), 미분적분학과벡터해석(
www.kocw.net
$ \displaystyle \lim_{x \to a+}f(x) = A $
함수 $f(x)$ 가 어떤 값 A에 가까워지면 A를 x=a에서의 $f(x)$의 우극한 right-sided limit
$ \displaystyle \lim_{x \to a-}f(x) = B $
함수 $f(x)$ 가 어떤 값 B에 가까워지면 A를 x=a에서의 $f(x)$의 좌극한 left-sided limit
## 개념정리 : 극한 ⊃ 연속 ⊃ 미분가능
① 극한값 존재 가능 조건
$ \displaystyle \lim_{x \to a+}f(x) = \displaystyle \lim_{x \to a-}f(x) = A $
좌극한값과 우극한값이 같으면 극한값이 존재한다.

만약 이 함수처럼 좌극한값과 우극한값이 다르면, 극한값은 존재하지 않는것.
② 연속
$ \displaystyle \lim_{x \to a+}f(x) = \displaystyle \lim_{x \to a-}f(x) = f(a) = A $ 이라면 해당 함수는 연속함수.

이 그래프는 좌, 우극한값 =\= f((2))이다.
③ 좌미분값 =\= 우미분값 이라면 미분이 불가하다.
예제 3-19
$ \displaystyle \lim_{x \to 1-}f(x) $ = -2
$ \displaystyle \lim_{x \to 1+}f(x) $ = 1
예제 3-20
a. 17
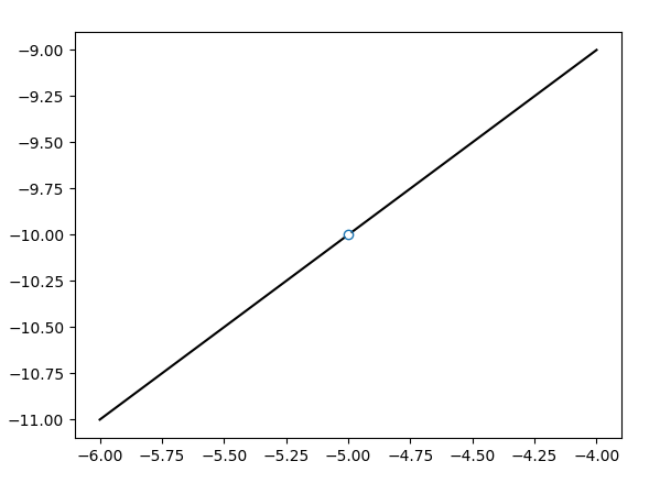
b. -10
b의 경우 x가 -5에 가까워지는 것 즉 그 상태인 것이지, -5인 것은 아니다. 따라서 x+5 라는 분모가 가능한것이며, 해당 값으로 분모 분자를 나눌 수 있다.


import numpy as np
import matplotlib.pyplot as plt
x = np.linspace(3,5,201)
fx = x**2+1
x1 = 4
fx1 = x1**2+1
plt.plot(x,fx,'k',x1,fx1,'o')
# x와 fx를 선 그래프로 그리기
# 'k': 선 색깔을 검정(black) 으로 지정
# x1 = 4, fx1 = 17 위치에 동그란 마커('o') 하나 찍기
plt.show()
x1 = np.linspace(-6,-5-0.015,101)
x2 = -5
x3 = np.linspace(-5+0.015,-4,101)
gx1 = (x1**2-25)/(x1+5)
gx2 = -10
gx3 = (x3**2-25)/(x3+5)
plt.plot(x1,gx1,'k',x3,gx3,'k')
plt.plot(x2,gx2,'o',mfc='none')
plt.show()
예제 3-21
a. 0
b. -∞
예제 3-22
16/9
예제 3-23
4
예제 3-24
a. 5
b. 1/2
확인문제
1.
해당 등식이 성립하려면 f((x))의 극한값과 g((x))의 극한값이 모두 수렴해야한다.
2.
x > 0, f((x)) = 1
x < 0, f((x)) = -1
x = 0, 값이 존재하지 않음

import numpy as np
import matplotlib.pyplot as plt
x = np.linspace(-3,3,601)
x = x[x != 0]
x_left = x[x<0]
x_right = x[x>0]
fx_left = np.full_like(x_left, -1)
fx_right = np.full_like(x_right, 1)
plt.plot(x_left, fx_left, 'b')
plt.plot(x_right, fx_right, 'b')
# x=0 근처 빈 원으로 불연속점 표시
plt.plot(0, -1, 'bo', mfc='none')
plt.plot(0, 1, 'bo', mfc='none')
plt.axhline(0, color = 'gray', lw = 1)
plt.axvline(0, color = 'gray', lw = 1)
plt.show()
3.
a. 242/9
b. ∞
4.
25/4
5.
1
'수학' 카테고리의 다른 글
| 3.5 연습문제, 프로그래밍 실습 (2) | 2025.08.23 |
|---|---|
| 3.4 함수의 연속 (0) | 2025.08.20 |
| 3.3 무한급수 (0) | 2025.07.10 |
| 3.2. 수열의 극한 (0) | 2025.07.08 |
| 3.1 수열과 점화식 (1) | 2025.07.02 |